
Artigo relacionado aos tipos de manutenção existente, considerando os termos relacionados a confiabilidade e a mantenabilidade, comumente encontrada e implantada no mercado Brasileiro.
Tempo de leitura: 8 minutos
A evolução é um processo contínuo. Os tipos de manutenção, as instalações, equipamentos e sistemas que fazem parte de todas as instalações prediais e dos processos industriais tornarem-se mais sofisticados, necessitando cada vez mais de recursos de infraestrutura que sejam eficientes e confiáveis.
Todavia, os procedimentos de manutenção também evoluíram, num processo que chamamos de Melhoria Contínua, levando a um trabalho mais rigoroso por parte do gerenciamento de manutenção.
No entanto, mesmo com todo o avanço do parque de equipamentos e instalações, as necessidades de manutenção são semelhantes. Nesse sentido, podemos entender que a MANUTENÇÃO é a combinação de todas as ações técnicas e administrativas, incluindo as de supervisão, destinadas a manter ou recolocar um item em um estado no qual possa desempenhar uma função requerida.
Para começar, vamos recorrer a norma da ABNT NBR 5462:2012 para entendermos algumas definições e conceitos importantes que serão utilizadas neste artigo.
ITEM
Qualquer parte, componente, dispositivo, subsistema, unidade funcional, equipamentos ou sistema que possa ser considerado individualmente.
MANUTENÇÃO
É a combinação de todas as ações técnicas e administrativas, incluindo as de supervisão, destinadas a manter ou recolocar um item em um estado no qual possa desempenhar uma função requerida.
CONFIABILIDADE
Capacidade de um item desempenhar uma função requerida sob condições específicas, durante um dado intervalo de tempo.
MANTENABILIDADE
Capacidade de um item ser mantido ou recolocado em condições de executar suas funções requeridas, sob condições de uso específicas, quando a manutenção é executada sob condições determinadas e mediante procedimentos e meios prescritos.
DEFEITO
Qualquer desvio de uma característica de um item em relação aos seus requisitos.
PANE
Estado de um item caracterizado pela incapacidade de desempenhar uma função requerida.
FALHA
Término da capacidade de um item desempenhar a função requerida.
Defeito, Falha ou Pane interferem diretamente no estado de operação de um item, conforme figura 1.

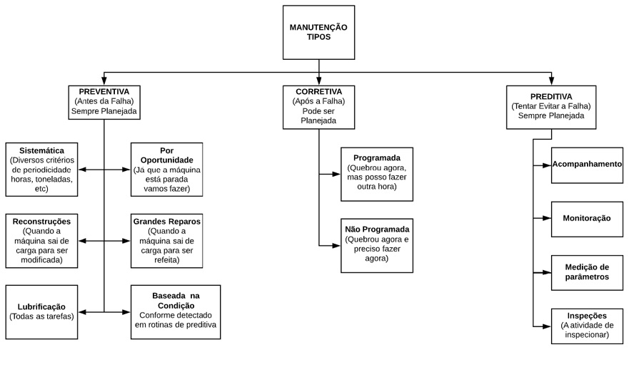
Ainda de acordo com a Norma Técnica, os principais tipos de manutenção utilizados em sistemas prediais são definidos como Manutenção corretiva, Manutenção preventiva e Manutenção preditiva.
A manutenção corretiva é utilizada quando há um Defeito, Pane ou Falha, destinada a recolocar um item em condições de executar uma função requerida.
O objetivo principal da manutenção corretiva é que o item retorne às suas condições normais de funcionamento. Essa manutenção pode ser planejada ou emergencial.
A manutenção corretiva planejada é quando o defeito, pane ou falha de um item não interfere diretamente no funcionamento ou no processo, podendo a correção ser agendada para um período mais oportuno.
A manutenção corretiva emergencial interfere diretamente no funcionamento e no resultado do processo e precisa ser reparada imediatamente.
Considerando o uso de recursos para a execução e as interferências no resultado dos processos, a manutenção corretiva, historicamente, acaba sendo mais onerosa em um contexto global quando comparada a outros tipos de manutenção, além de ocasionar parada e interrupção inesperada do processo, portanto, salvo exceções bastante específicas, devem ser ao máximo evitadas.
As manutenções preventivas são intervenções efetuadas em intervalos predeterminados, ou de acordo com critérios prescritos, destinada a reduzir a probabilidade de falha ou a degradação de um item, evitando paradas indesejadas.
O planejamento da manutenção preventiva é baseado em um conjunto de fatores como utilização, criticidade, tempo de operação, estado de conservação, recomendações do fabricante, histórico de falhas e necessidades operacionais específicas, favorecendo o controle operacional e o aumento da confiabilidade do item.
Na manutenção preventiva podemos destacar as inspeções. Essas atividades podem ser realizadas de maneira periódica ou esporadicamente, de forma visual ou com instrumentos, e ainda com o uso e aplicação de técnicas de engenharia específicas e tem por objetivo verificar as condições de funcionamento do item.
A atuação preventiva traz impactos positivos no que se refere à economicidade de gastos e, principalmente, na confiabilidade dos sistemas e instalações que integram a infraestrutura, trazendo economia, segurança e bem-estar.
A manutenção preditiva é toda atividade planejada, de monitoramento e/ou controle, que seja capaz de fornecer dados suficientes para se efetuar análises de tendências funcionais e operacionais de trabalho, possibilitando ações e providências de maneira antecipada, no sentido de evitar paralisações totais ou parciais de equipamentos e componentes em geral.
Dessa forma, ocorre o aproveitamento máximo da vida útil dos componentes antes que entrem em colapso. A Manutenção Preditiva permite garantir uma qualidade de serviço desejada, com base na aplicação sistemática de técnicas de análise, utilizando-se de meios de supervisão centralizados ou de amostragem, para reduzir ao mínimo a manutenção preventiva e diminuir a manutenção corretiva.
Como característica principal dos tipos de manutenção, a manutenção preditiva não necessita de parada prolongada dos equipamentos para serem realizadas e por gerarem informações e dados para avaliação de indicadores e tomada de decisão gerencial.
Neste contexto, segundo Almeida (1989), ” Um programa de manutenção preditiva programa tarefas específicas de manutenção, somente quando elas forem de fato necessárias. Ela não elimina totalmente todos os aspectos dos programas tradicionais preventivos e corretivos, porém a manutenção preditiva, pode reduzir o número de falhas inesperadas, bem como fornecer uma ferramenta de programação mais confiável para tarefas rotineiras de manutenção preventiva.
A premissa da manutenção preditiva é que o monitoramento regular das condições mecânicas reais das máquinas, e do rendimento operativo dos sistemas de processo, assegurarão o intervalo máximo entre os reparos. Ela também minimizará o número e os custos das paradas não programadas criadas por falhas das máquinas, e melhorará a disponibilidade global dos sistemas e processos.
A inclusão da manutenção preditiva em um programa de gerenciamento total da planta, oferecerá a capacidade de otimizar a disponibilidade da máquina de processo, e reduzirá bastante o custo da manutenção. Na realidade, a manutenção preditiva pode ser vista como um programa de manutenção ocasionada por condição”.
Como exemplos de manutenção preditiva podemos citar a Termografia, Análise de qualidade do ar, Contagem de partículas, Ensaios elétricos (corrente, tensão, isolação, defasamento, potência, demanda), análise de vibração (nível global, espectro de vibrações e pulsos de choque), análise de óleo (viscosidade, acidez, teor de água), medição de espessura (tubulações e dutos), análise de temperatura (termometria convencional e indicadores de temperatura), energia acústica (ultrassom e emissão acústica).

Os tipos de manutenção, conceitualmente falando, são padronizados e atendem a plenitude dos sistemas e processos existentes em todos os segmentos. Sempre existirão fatores, particularidades e necessidades específicas que necessitarão de um maior aprofundamento nas técnicas existente pelo gestor responsável pelo gerenciamento da manutenção, pelo planejador e pela equipe técnicos de manutenção.
Neste sentido, o Planejamento da Manutenção é essencial para que se obtenha os resultados desejados.
Leia também nosso artigo complementar abaixo referente a Planejamento de Manutenção.
BLOG: Planejamento de Manutenção
NBR5674: Requisitos de Manutenção

Consultor e especialista em gestão de Manutenção, projetos e obras, processos, Gerenciamento de Facilities e treinamentos, eletricista formado pelo Senai, técnico em eletrotécnica pela ETEC Presidente Vargas, graduado em Engenharia Elétrica pela Universidade de Mogi das Cruzes-UMC, pós graduado em Gestão de Manutenção Hospitalar pela FEI e MBA em Gerenciamento de Facilities pela USP.
Especialista com mais de 30 anos atuando nas áreas de Engenharia consultiva, diagnóstica, planejamento estratégico, Gestão de Manutenção, Operação, Processos, Energia e Inovação. É sócio Diretor na VECTOS ENGENHARIA.
Este conteúdo são de direito reservado da Vectos Engenharia Ltda. Sua reprodução, parcial ou total sem a devida autorização do autor configura crime de violação de direito autoral – conforme artigo 184 do código Penal – Lei 9610/98 – Lei de direitos autorais.